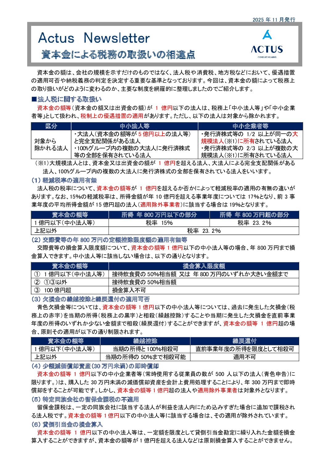
-
2025年10月30日
相続財産を譲渡した場合のポイント
-
2025年10月30日
海外取引の基本的な税務のポイント
-
2025年9月29日
クラウドファンディングの税務会計のポイント
-
2025年8月29日
「相続時精算課税」と「暦年課税」のポイント
相続時精算課税制度は、令和5年度税制改正により基礎控除額110万円が設けられるなど、使いやすさが向上しております。令和6年中の適用件数は、前年比で約1.6倍に増加しております。
改正から1年が経過した今、改めて相続時精算課税制度と暦年課税制度の概要を比較しつつ、それぞれの制度のメリットとデメリットを確認します。関連するお役立ち情報
-
2025年8月27日
<解説動画あり>ギグワーカーとの契約における実務上のポイント
-
2025年7月24日
<解説動画あり>税務調査の最近の動向と手法
-
2025年6月25日
iDeCo等の税制改正点について
-
2025年6月16日
住所等変更登記の義務化とスマート変更登記
不動産を相続により引き継いでも相続登記が行われずに所有者がわからない、また所有者がわかっていても住所変更の登記が行われずに連絡がつかないなどといった「所有者不明土地」の問題が増加しております。これらの問題を解決するために相続登記が義務化(※)されておりますが、新たに「住所等変更登記の義務化」、「スマート変更登記」の制度が開始されます。今回はこの新しい2 つの制度についてご紹介します。
※Actus Newsletter(資産税)「不動産の相続登記が義務化されます」2024 年3 月号参照関連するお役立ち情報
-
2025年5月27日
<解説動画あり>新リース会計基準と税務 借手側のポイント
-
2025年4月30日
相続財産を寄附した場合の取扱い
-
2025年4月22日
<解説動画あり>収益の認識時期のポイント電子記録債権の活用について
-
2025年3月25日
<解説動画あり>収益の認識時期のポイント
-
2025年2月27日
令和7年度税制改正 資産課税の改正
-
2025年2月21日
<解説動画あり>令和7年3月決算の税務申告のポイント